이번 포스팅에서는 지락 과전류 계전기 (OCGR)에 대하여 다루어 보겠습니다. 지락 과전류 계전기도 일반 과전류 계전기만큼이나 자주 사용되고 있지만 실제 적용은 과전류 계전기 보다 어렵습니다. 세팅도 단순하지 않아서 명확한 규정이 없기도 합니다. 따라서 이번 포스팅에서는 그러한 여러 문제들을 좀 디테일하게 살펴보도록 하겠습니다.
지락 과전류 계전기의 동작 특성은 과전류 계전기와 동일합니다. 이 포스팅에서는 지락 과전류 계전기의 설치 위치, 결선 방법 그리고 정정 (Setting) 방법에 대하여 알아보겠습니다.
먼저 N과 G는 어떻게 다른지 확인해 보고 시작하겠습니다.
- ANSI 50N/51N: residual current calculated or measured by 3 phase current sensors (3CT의 중성선에 설치)
- ANSI 50G/51G: residual current measured directly by a specific sensor. (TR 중성선에 설치되거나 CBCT 사용)
두 가지 용어를 설명합니다.
- CTI: Coordination Time Interval (보호계전기간의 보호 협조를 위해서 동작 시간차를 주는 시간 간격)
- ZSI: Zonr Selective Interlocking (보호계전기간의 인터록을 연결하여 하단 계전기가 먼저 동작하도록 하는 장치)
1. 지락 과전류 계전기의 설치 위치 및 결선 방법
1) Residual Connection (잔류 회로 연결)
3상 CT의 중성선에 지락 과전류 계전기를 아래와 같이 설치하는 방식입니다. 3상 평형인 경우에는 중성선에 전류가 흐르지 않지만 3상 불평형이나 지락이 발생하면 중성선에 전류가 흘러서 계전기가 동작하는 방식입니다.

2) Ground Return Scheme (접지 귀로 연결)
Y 결선 변압기의 중성점 접지 회로에 CT를 설치하여 지락 과전류 계전기를 연결하는 방식입니다. 이 방식은 앞의 Residual 방식과 달리 불평형 전류나 Motor 기동전류 등에 의해서 영향을 받지 않고 지락 전류에 의해서만 동작해서 세밀한 보호가 가능한 방식입니다.

3) Core balance 방식
Core balance CT를 ZCT (Zero-sequence CT)라고도 부르는데 불평형 전류나 단락 전류 등도 Core balance CT 내부를 통과하기 때문에 balance를 취하고 나면 Zero가 되기 때문에 순전히 지락 전류에 의해서만 동작할 수 있는 방식입니다. Residual 방식에 비해서 지락 고장의 검출 감도가 매우 높기 때문에 정밀한 세팅이 가능합니다.



지락 과전류 계전기는 PHASE FAULT를 보호하는 과전류 계전기와 독립적으로 세팅이 되어야 합니다.
2. Protection Scheme
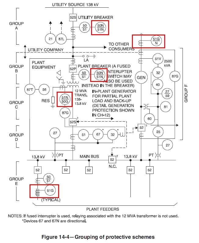
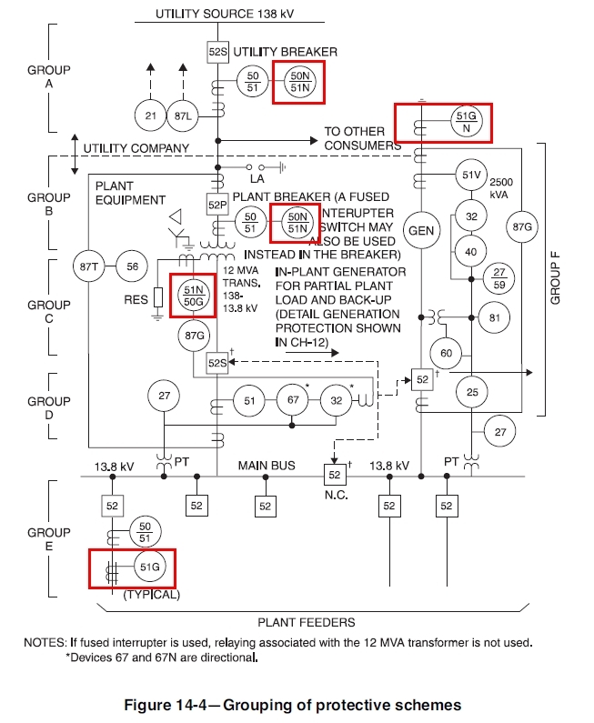
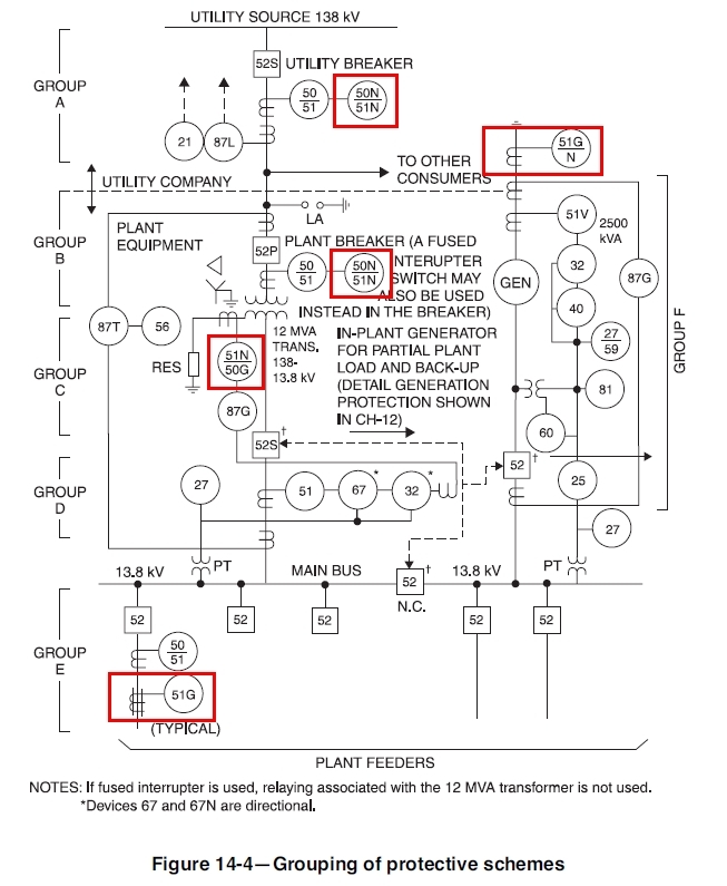
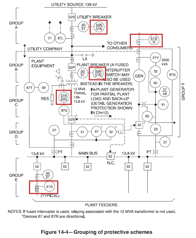
아래 그림은 IEEE 242 Section 14에 나오는 것으로 각 단계별 보호 시스템의 예시를 보여주고 있습니다. 여기서 각 단계별 지락 과전류 계전기의 적용에 대하여 각각의 정정 방법을 이후에 검토해 보도록 하겠습니다.

3. 수전단에서의 지락 과전류 계전기의 정정 (Above 22kV)
국내의 22.9kV 전원 공급은 직접 접지 계통입니다. (다중접지) 이런 경우는 CT 결선의 잔류 회로에 설치한 지락 과전류 계전기로 지락 사고를 보호하게 됩니다. 즉 Resudual Connection 50/51N 계전기를 설치합니다. 2항의 그림에서 Group B를 참조하시기 바랍니다.
1) 한시 요소 (51N)는 최대 영상 불평형 전류 (상 전류의 10-15%) 보다 높게 세팅합니다. 그래서 일반적으로 상전류의 20-30%로 세팅합니다. 하단 계전기와의 보호 협조는 CTI 나 ZSI를 설정합니다. (최소 1선 지락 전류의 10%에 세팅한다고 하는 자료도 있음) 정확한 세팅치를 제시하는 규격은 없습니다. 보호 협조 설계 시 조정이 가능합니다.
2) 순시 요소 (50N)는 하부 시스템과 보호 협조가 필요하지 않을 경우에만 적용합니다. (IEEE 242-2001 14.4.1 & 2) 그래서 일반적으로 적용하지 않습니다. 하단 변압기 2차 측 고장전류보다 1.6배 이상으로 세팅합니다. (비대칭 전류에 의한 오동작 방지용) 그리고 1선 지락전류보다 낮게 세팅해야 합니다.
4. 고압 (Medium Voltage) 주 회로에서의 지락 과전류 계전기 정정 (3.3 ~ 22kV)
2항 그림의 Group C를 참조하시기 바랍니다. 대부분의 고압 시스템은 저 저항 접지를 채택하고 있으며 지락 전류를 100-1000A 범위로 제한을 하고 주로 400A를 많이 사용합니다. (IEEE 242) 이 경우 지락 과전류 계전기는 변압기 보호의 한 요소로서도 작용하게 됩니다.
1) Ground Return Scheme (대지 귀로 연결) 51G의 정정
대지 귀로 연결에서는 순시 요소는 사용하지 않고 한시 요소만 세팅합니다. 중성점 접지 저항에 의해서 전류가 제한되기 때문에 순시는 고려하지 않습니다. IEEE 142에서 제시한 것 같이 CT 비는 선택된 지락 전류의 1/2로 하고 계전기의 세팅은 CT 비의 20-30%로 하는 것을 추천합니다. 즉 지락 전류 (NGR 전류값)의 10%에 세팅하는 것이 일반적입니다. 계전기의 세팅 값에 대하여 규정하고 있는 표준은 없습니다.
동작 시간은 NGR의 정격이 일반적으로 10sec이므로 이 시간 전에 트립이 되어야 합니다. 하단 계전기들과의 보호 협조를 고려하여 최대 1sec를 넘지 않게 하고 CTI 300ms를 적용합니다.
2) Resudual Connection 50/51N의 정정
잔류 회로에 설치하는 50/51N 계전기는 위의 Ground Return 계전기를 설치할 경우 생략하기도 합니다. 그러나 설치되었다면 50/51G와 같은 세팅을 합니다.
5. 고압 (Medium Voltage) 부하 회로에서의 지락 과전류 계전기 정정 (3.3 ~ 22kV)
고압 Feeder의 지락 과전류 계전기는 Residual Connection 과 CBCT 방식으로 나눌 수 있습니다. 하단 부하가 변압기인 경우에는 Residual connection 방식으로 보호하는 것이 일반적이며 전동기 부하인 경우에는 2항 그림에서 Group D와 같이 CBCT 방식으로 보호하는 것이 일반적입니다. 순시 요소는 주 회로와 동일하게 생략합니다.
1) Residual connection 보호방식인 경우 중성점 저 저항 접지방식에서 주 회로의 세팅과 같이 NGR 전류의 10%로 세팅하는 것이 일반적입니다. 그러나 동작 시간은 최단 시간에 동작하도록 세팅합니다. 지락 사고의 범위는 변압기를 넘어가면 다른 구간이 되어 보호 협조가 필요 없게 되므로 최단 시간 세팅으로 사고 여파를 줄이는 것이 필요합니다.
2) CBCT 방식의 보호에서는 고압 전동기의 경우 일반적으로 50/5A나 100/5A CBCT를 사용하고 동작 전류는 300mA로 세팅하는 것이 좋습니다. (참고 자료 2번 참조)
6. 저압 (Low voltage)에서 주 회로의 지락 과전류 계전기 정정
IEEE 242-2001 8.3.4에서는 다음과 같이 설명하고 있습니다.
"주 회로 나 부하 회로에서 지락 과전류 계전기는 정격 전류의 10-100% 사이에서 세팅을 합니다. 부하 회로에 지락 과전류 계전기가 설치되니 않은 경우에는 부하 차단기의 과전류 보호 장치가 트립 될 때까지 주 회로의 지락 과전류 계전기가 동작하지 않도록 세팅을 해야 합니다."
저압 회로는 직접접지 계통이 많이 사용되고 있으며 고 저항 접지도 자주 접하게 됩니다. 이 두 가지 회로의 지락 과전류 계전기 Type이 서로 다르고 세팅도 다를 수밖에 없습니다.
1) 직접 접지 계통의 저압 지락 과전류 계전기는 Residual connection 방식의 계전기를 사용합니다. 따라서 계전기의 세팅도 한시 요소는 상전류의 20-30%로 세팅하면 됩니다. 순시 요소는 하단의 계전기와 보호 협조 관계로 적용하지 않습니다. 하단의 계전기와의 보호 협조를 위해서 CTI는 300ms로 하고 ZSI를 설정할 수도 있습니다.
2) 고 저항 접지 계통에서는 1선 지락 감지 시 차단을 하지 않습니다. 접지저항 감시 장치를 사용하므로 여기에서 세팅은 고려하지 않도록 하겠습니다.
7. 저압 (Low voltage)에서 부하 회로의 지락 과전류 계전기 정정
IEEE 242-2001 8.3.4에서는 다음과 같이 설명하고 있습니다.
"개별 부하마다 지락 과전류 계전기가 설치되어 있는 경우에는 빠른 동작을 위해서 돌입 전류에 의한 오동작 범위를 벗어난 최소의 세팅 값으로 세팅합니다."
1) 직접 접지 계통의 부하 회로에서는 Resudual connection 형식의 지락 과전류 계전기를 적용하는 것이 일반적이며 ACB에 내장된 형태를 취하기도 합니다. 이 계전기의 세팅은 정격전류의 10%로 합니다. 동작시간은 최단 시간에 동작하도록 세팅합니다.
2) 최근에는 직접 접지 계통인 경우에도 CBCT를 사용한 지락 보호 계전기를 사용하는 경향이 늘고 있습니다. 이는 Arc에 의한 피해를 줄이기 위함인데 미세한 지락도 사전에 찾아서 보호하고자 하는 것입니다. CBCT 형식에서는 CT는 100/5A 나 50/5A를 주로 사용하며 세팅은 300mA로 하는 것이 일반적입니다. (참고 자료 2번 참조) 동작 시간은 최저 동작 시간에 세팅합니다. 인체 보호가 필요한 곳에서는 각 나라의 규격에 따라서 30mA / 15mA를 적용하는데 이는 별도의 보호 계전기를 사용하지 않고 ELCB (Earth Leakage Circuit Breaker) 내에 센서를 장착하여 자체 트립 시키는 방식을 사용합니다.
8. 참고 자료
1) Schneider 자료 - C1 "Over Current Protecction for Phase and Earthfaults"
지락 과전류 계전기는 최대 영상 불평형 전류보다 높게 세팅이 되어야 하는데 이 영상 불평형 전류는 상전류의 10-15%를 넘지 않습니다.
The pickup current of the phase overcurrent relay (51P) needs to be set above the maximum load current. On the other hand, the ground fault element (51N) needs to be set above the maximum zero-sequence unbalance current, which is typically no more than 10 to 15 % of the phase current.
Unequal performance of current transformers during heavy phase faults or initial asymmetrical motor starting currents may produce false residual currents causing ground fault relay (GFR) operation, an instantaneous GFR with a higher pickup should be substituted, or the time overcurrent relay should have a larger time dial or pickup setting.
Imax-unbalance (IMU) < IPKP-51G < IF-1Ø
2) https://www.electricaltopics.info/2021/03/basic-of-ground-overcurrent-protection.html
CBCT 방식에서는 CT 비 50/5A나 100/5A를 주로 사용합니다.
One advantage of this scheme is that the CT Ratio (CTR) is not dictated by the load current, it avoid the possible difficulties of unequal individual CTs saturation. The disadvantage is the limitation of the size of conductors that can be passed through the window of the toroidal CT. The standard ratio for toroidal CTs are: 50/5 and 100/5.
The zero-sequence CT is commonly used with a 0.25 Amperes instantaneous ground overcurrent element (50G). The combination provides a primary pickup of 5 Amperes, rather than 2.5 Amperes.
NEC 기준에 대한 설명
The NEC Art. 230.95 requires the implementation of a ground overcurrent relay at least at the supply end of a low-voltage systems if the neutral is solidly grounded, and voltages in range of more than 150 volts to ground but not exceeding 600 volts phase-to-phase for each service disconnect rated 1,000 Amperes or more.
ü THE MAXIMUM SETTING OF THE GROUND-FAULT PROTECTION SHALL BE 1,200 AMPERES, and the maximum time delay shall be one (1) second for ground fault currents equal or greater than 3,000 Amperes.
3) Bussman "Ground Fault Protection"
Where Ground Fault Relays are NOT Required.
There are many services and feeders where NEC 230.95, 215.10, and 240.13 do not require ground fault protection including:
1.Continuous industrial process where a non-orderly shut down would increase hazards.
2.All services or feeders where the disconnect is less than 1000 amps.
3.All 208Y/120 Volt, 3ø, 4W (wye) services or feeders.
4.All single-phase services or feeders including 240/120 Volt.
5.High or medium voltage services or feeders. (See NEC® 240.13 and 215.10 for feeder requirements.)
6.All services or feeders on delta systems (grounded or ungrounded) such as 240 Volt, 3ø, 3W delta, or 240 Volt, 3ø, 4W delta with midpoint tap.
7.Service with six disconnects or less (230.71) where each disconnect is less than 1000 amps. A4000Aservice could be split into 5 - 800Aswitches.
8.Resistance or impedance grounded systems.
9.Fire Pumps
10.For feeders where Ground Fault Protection is provided on the service (except for Health Care Facilities. See 517.17.)
For instance, ground fault relays are not required on these systems.

지락 계전기가 필요하지 않은 곳에 대해서 NEC 230.95, 215.10 및 240.13에 다음과 같이 표현되어 있습니다.
1. 비계획적인 차단이 위험을 증가시킬 수 있는 연속적인 산업 프로세스.
2. 모든 서비스 또는 부하의 차단기가 1000 A 미만인 경우.
3. 모든 208Y /120V 3P 4W 설비 혹은 부하
4. 240/120V를 포함한 단상 부하.
5. 특고압 또는 고압 서비스 또는 부하 (NEC® 240.13 및 215.10 참조).
6. 델타 시스템 (접지 또는 비접지)의 모든 서비스 또는 부하 (예: 240 볼트, 3ø, 3w 델타 또는 중간 탭이 있는 240 볼트, 3ø, 4w 델타).
7. 각 차단기가 1000A 미만이고 차단기가 여섯개 이하인 서비스(230.71). 4000A 설비가 5개의 800A switches로 분할되어 있는 경우.
8. 저항 또는 임피던스 접지 시스템.
9. 소방 펌프.
10. 서비스에서 지락 계전기가 제공되는 부하 (보건 시설 제외, 참조:517.17).
위에 설명한 내용들 중에서 궁금한 점은 질문을 남겨주시면 검토해서 답변을 드리도록 하겠습니다. 더 좋은 의견이 있으시면 언제든지 댓글을 달아주시면 검토해서 반영하도록 하겠습니다. 함께 발전할 수 있기를 바랍니다.'전기 Engineering > 단선도에 포함된 모든 정보' 카테고리의 다른 글
| 규격별 변류기의 정격 (Rating of CT - Current Transformer) (0) | 2023.09.14 |
|---|---|
| 재가속 (Reacceleration)과 재기동 (Re-starting)에 대하여 (0) | 2023.09.10 |
| 과전류 계전기 (50/51)의 적용 및 정정 방법 (0) | 2023.09.08 |
| 차단기의 정격 전류 선정 방법 (전동기 보호용) (1) | 2023.07.03 |
| Trench 포설 시의 Cable Sizing 방법 (0) | 2023.07.03 |